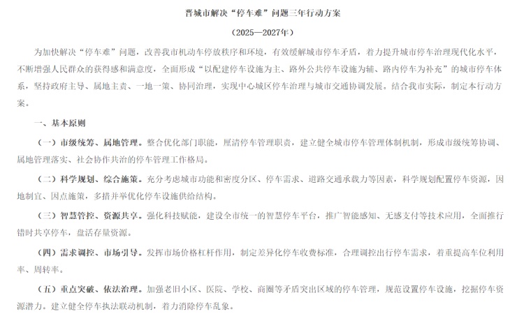
本月,晋城市正式印发《晋城市解决“停车难”问题三年行动方案(2025—2027年)》,提出九项具体举措构建“配建为主、路外为辅、路内补充”的停车体系。记者从市工作专班获悉,此次新政覆盖规划、建设、管理全链条,旨在通过“增车位、优管理、畅出行”组合拳缓解城市停车矛盾。
▌摸透家底再施策,规划先行定框架
方案明确将先开展全域停车普查,摸清供需底数。在此基础上编制的《中心城区停车设施专项规划》将纳入各片区控规,实行用地刚性管控。“所有新建项目必须落实停车配建标准并做交通影响评价。”专班工作人员透露,后续还将建立规划评估反馈机制,避免“纸上画车位”现象。
这一思路已初现实践——上月刚启用的建设路停车楼,便是结合市政府周边停车需求规划的智能化项目。该停车楼采用全自动搬运系统,车主无需自行找位,通过按键即可完成存取,成为晋城智慧停车设施的首个样本。
▌三维发力增供给,存量增量双挖潜
在车位供给方面,方案提出“挖存量、拓增量、促共享”三路径:拆违空地、边角地等闲置空间将优先改建临时停车场;城市广场、学校等公共设施地下空间可开发停车功能;老旧小区、保障房小区内部将进行停车资源改造挖潜。
存量盘活成为重点突破方向。针对小区车位“只售不租”问题,方案明确将强化监管,确保闲置车位100%开放。同时推进党政机关、企事业单位车位错时共享,借鉴外地“白天办公区供居民停车、夜间小区供上班族使用”的时空错配模式。上海黄浦区、重庆巴南区等先行地区的数据显示,这类共享车位利用率可提升40%以上,部分停车场月增收超2万元。
▌智慧平台织密网,执法监管提效能
“一网一图一端”的智慧管理目标被写入方案核心内容。按照规划,晋城将统一停车数据接入标准,把新建、改造停车场全部纳入全市数据库,分阶段实现泊位诱导、统一支付、数据分析功能。市民未来可通过公众号、小程序实时查询车位信息,类似北京“静态交通共享停车”小程序的服务模式。
执法层面将采用“科技+人力”组合拳:划分责任片区实行“包段到人”,通过无人机巡查、智能抓拍、铁骑巡逻等技术手段查处违停。对医院、学校等重点区域,方案提出“一院一策”“一校一策”精准治理,如市医院将通过增加泊位、优化分流缓解就医停车难,凤鸣小学等校园周边将增设通学道、落实错峰放学。
▌政策松绑促参与,绿色出行降需求
为激发市场活力,方案拟推出系列激励政策:新建建筑超额配建车位可获容积率奖励;小型停车设施项目实行备案制,机械式立体车库无需办理用地规划手续。差异化收费政策也将同步推行,通过分区域、分时段定价调节停车需求。
在需求端,晋城计划优化公交线网、加密班次、增设站点,引导市民选择绿色出行。这与多地“供给扩容+需求调控”的治理逻辑一致,但有基层干部坦言,“如何平衡公交覆盖与停车便利,还需持续磨合。”
▌专班统筹推进,落地仍待破题
为保障实施,晋城已成立专项工作专班,实行“属地负责、主管牵头”的责任机制。不过记者注意到,方案落地仍面临潜在挑战:党政机关车位开放可能遭遇安全顾虑与管理成本上升问题,这在重庆、北京等地的实践中均有显现;新能源车主对共享车位配套充电桩的需求,方案尚未明确回应。
“这是一场长期的城市资源优化实验。”业内人士分析,晋城的三年行动方案搭建了治理框架,后续需通过试点磨合(如社区共享停车示范点)、科技赋能(如智慧平台精准调度)逐步破解难题。
晋城市人民政府办公室关于印发晋城市解决“停车难”问题三年行动方案(2025—2027年)的通知
》_01-ee09a3a7-268c-4677-bba5-7d8f648c2c7d.jpg)
》_02-f2773b1b-b754-409a-91e9-01698d485200.jpg)
》_03-a094c9be-af98-4715-ad59-89e094d6850a.jpg)
》_04-21682c4c-d084-4fbd-a72e-04ed49a62c34.jpg)







