智慧停车资讯网
“关键词”
近日,住房和城乡建设部城建司市政处一行抵达青岛,就城市公共停车场建设、市政桥隧管养及占掘路计划管理等议题开展实地调研。山东省住建厅城建处相关人员陪同,青岛市市政公用中心及当地静态交通运营企业参与座谈并汇报工作进展。
大学路“网红墙”配套原点广场停车场将于“五一”假期前完成验收并正式开放,可提供248个停车泊位,主要服务游客及周边居民停车需求,旅游旺季将优先保障游客使用。该停车场位于龙口路以西、大学路以北区域,占地面积6613.8平方米,
北部湾产权交易所集团平台挂出一则资产租赁公告:柳州市城中区罗池路27号立体停车场整体项目启动对外招租。这座位于柳州最繁华商圈之一的垂直升降类停车楼,自2018年9月停运至今已近八年,其命运走向再度引发业内关注。
高架桥车流如织。桥上车水马龙,桥下也正悄然改变面貌——本月底,蜀山区9处高架桥下非机动车停车场将正式开门迎客,同步投用的还有5处机动车停车场。这14处“桥下空间”总计提供非机动车位4484个、机动车位453个,并配备145个充电桩。
城市停车治理正成为衡量城市精细化管理水平的重要标尺。4月8日,随州市政府召开专题会议,就《随州市中心城区停车秩序提升实施方案》进行深度解读,并对警城联动整治机制下的停车秩序提升工作作出系统部署。市委副书记、市长胡志莉出席会议,
杭州市机关、事业单位及国有企业内部停车场错时共享开放正式进入试运行阶段。首批超过400家单位参与,面向社会提供1.7万余个共享泊位,市民可通过错时停放、包月等方式使用,成为当地破解城市“停车难”问题的又一重要举措。
杭州市民李先生总会面临一个头疼的选择:是开车去西湖边散心,还是干脆坐地铁出行?让他犹豫的不是油费,而是那令人焦虑的停车体验——商圈停车场兜圈20分钟找不到车位,离场排队时计时器无情跳动,这些场景构成了当代城市生活的集体记忆。
现场还有工作人员引导车辆停靠。无独有偶,北京朝阳区的陈女士带着父母在河北自驾游期间,先后在邯郸市委、定州市政协的免费停车场完成停放,登记即可进入的流程、规范的停车区域,让她和家人倍感安心,直言这是旅途里的意外便利。
由青岛市停车产业协会联合青岛静态交通投资运营有限公司、松立控股集团股份有限公司等十余家产学研单位共同起草的《智慧停车场技术规范》(T/QME 0013-2024)正式发布并实施。这不是一份孤立的技术文件,
上海部分路段因道路施工导致出租车专用限时停车点缺失的问题受到关注。记者实地回访了解到,此前媒体报道的3处因架空线入地及合杆整治工程消失的停车点中,已有两处恢复标线,另有一处仍在评估,部分司机反映的新增点位也纳入核查范围。
南昌市民中心的一场签约活动,或将改变这座城市数百万车主的停车体验。来自全市11家停车道闸厂商的代表在此签署《南昌市智慧停车行业自律公约》,承诺共同建设“全市统一、覆盖广泛、高效便捷”的智慧停车服务体系。
近期,湖北宜昌、陕西商洛、新疆哈密等地相继对机动车停放服务收费标准进行调整,通过降低起步价、延长免费时段、优化计费方式等措施,试图缓解“停车贵”问题。3月15日,湖北宜昌城区新的政府定价机动车停放服务收费政策正式实施。
湖北宜昌城区政府定价机动车停放服务收费政策正式实施。起步价从5元降至3元,计费单位从1小时压缩至30分钟甚至15分钟——这并非孤例。今年以来,陕西商洛、新疆哈密等地已先后启动停车费下调程序。一场以降低出行成本为切口的“微改革”,
春节作为中华民族最隆重的传统节日,是人口流动的高峰期,也是城市治理能力的集中考验期。2026年马年春节期间,泰州市精准对接市民游客出行需求,推出多项停车免费惠民举措,涵盖主城区道路泊位、重点景区周边停车场及机关事业单位共享车位,
随着宜昌城市发展提速,机动车保有量持续增长,停车资源的合理利用与规范管理成为民生关注的重点。为优化城区停车环境、缓解停车供需矛盾,兼顾惠民与资源高效流转,宜昌市发展和改革委员会、宜昌市市场监督管理局联合印发新规,
湖北宜昌、陕西洛南、新疆哈密等多地相继出台机动车停放服务收费优化政策,集中下调公共停车场及道路临时停车泊位收费标准,重点优化起步价、计费方式及免费停放规定,切实减轻车主出行负担,破解城市“停车贵、停车难”的民生痛点。
继新疆哈密、陕西洛南等地率先调整收费标准后,湖北宜昌于本月15日正式执行新的机动车停放服务收费政策。这已是今年以来第N个宣布下调停车费的城市,标志着城市停车管理正经历从“管控思维”向“服务思维”的范式转换。
智慧停车系统的价值最终体现在运营数据上。本节通过剖析不同场景下的真实项目案例,呈现系统上线前后的关键指标对比,为您的投资决策提供量化参考。需要强调的是,运营效果与项目选址、车流量基数、管理水平强相关,需结合自身条件辩证分析。
智慧停车项目的投资回报周期通常在5-8年,政策红利可以显著缩短这一周期。然而,我国停车产业政策呈现“国家定方向、地方出细则”的特点,不同城市的补贴力度、申报条件、拨付方式差异较大。本节梳理政策体系的层级架构,
曾经,“绕圈找车位”是潮州车主出行的常见体验,随着汽车保有量逐年增长,核心城区停车供需矛盾日益突出。近年来,潮州通过立体车库建设、智慧停车系统落地、闲置空间盘活等多项举措,逐步改变停车难现状,以精细化管理推动城市停车资源优化配置,
今日最新消息,近期多家企业与资本方接连出手布局停车场运营管理领域,从商业综合体停车场经营权交接,到市政道路泊位经营权出让,资本市场对停车领域的关注度持续提升。这一现象的背后,是国内汽车保有量与停车位数量长期存在的供需缺口,
腊月二十三,湘北古城汉寿县迎来南方小年。清晨七点半,帅孟奇中学门口已陆续有车辆停靠,但与往年不同的是,校门口不再上演“抢车位”大战。学生家长李先生摇下车窗,指着路边规整划一的泊位告诉记者:“以前接孩子,得提前半小时出门找车位,
下肢残疾的济南市民小刘,副驾驶储物格里常年备着四件套:残疾人证、C5驾驶证、行驶证,以及那块蓝色的“济南市残疾人机动车免费停放标识牌”。法规赋予的免费停车权利,在实际执行中却呈现出截然不同的图景——有的抬杆即走,有的反复交涉无果,
吴女士打开“鄂州城控智停”App,轻点屏幕完成路段选择与时间预约,顺利将车停入提前锁定的共享车位。“以前找车位像拆盲盒,现在指尖操作就能搞定。”这一日常出行的变化,正是鄂州2025年全域数字化转型的一个具体呈现。
近日,南京市停车治理相关数据陆续披露:作为连续三年列入年度民生实事的重点工作,南京通过盘活闲置资源、推进错时共享、强化智慧赋能等多元举措,累计向社会提供共享停车泊位14.2万余个,市级智慧停车平台“宁停车”已联网69.2万余个泊位,
正值伍家岗区实验中小学放学时段,家长刘迪将车平稳驶入学校旁的江坪路停车场。“以前接孩子跟打仗似的,车停路边能堵半条街,现在停车场就在校门附近,孩子走两步就到,安全又省心。”这个可容纳70辆车的停车场自2025年9月底投用后,
近日,郑州市中原区城市管理综合行政执法大队直属四中队启动辖区公共停车场消防隐患常态化排查工作,通过对已备案停车场的逐个走访检查,防范遏制火灾事故发生,保障市民停车安全及公共空间安全。此次排查以“摸清隐患、防范未然”为核心,
上海市黄浦区建管委对外披露,2025年该区推进的停车资源优化民生项目已全部达成既定目标。通过“存量共享、增量扩容、智慧升级”三项举措,全年新增公共停车泊位160个、错峰共享停车泊位150个,同时完成1个示范性智慧公共停车场(库)
武汉两会期间,城市交通治理中的“停车难”问题成为代表委员热议焦点。武汉市政协委员、黄陂一中盘龙校区教科处主任向清耀在提案中明确提出,应加强主干道规范停车精细化管理,通过系统施策降低市民出行安全隐患,为武汉城市交通治理提供新思路。
随着城市精细化管理的持续推进,如何让闲置空间“变身”民生设施成为城市治理的重要课题。近日,记者从蜀山区相关部门获悉,位于荷叶地路与祁门路交叉口北侧的一处闲置空地,经过专项整治与品质提升,已正式改造为便民停车场,
为规范城市静态交通秩序,破解道路停车欠费顽疾,近日,上海市奉贤区交通执法大队、公安交警与区域停车管理公司组建联合执法组,在中心城区开展道路停车欠费专项整治行动。执法人员依托全市统一的智慧停车系统精准锁定欠费车辆,通过现场宣讲政策、
“下班绕小区三圈找不到车位,就医就诊光找车位就耗掉半小时”—城市停车难,已成为长期困扰市民出行的民生痛点,也是城市治理面临的共性难题。记者近日走访了解到,国内多个城市正通过搭建智慧停车平台、整合停车资源、优化管理模式等数字化手段,
“之前这边车位少,每天停车都很不方便,大量车辆随意停放,导致上下班非常拥堵。”12月10日,在宿迁电子商务产业园区工作的张海波提及此前的停车困境时说道。而随着宿迁电商大厦停车场投入使用,他的通勤难题得到缓解,
石家庄兴石广场地下停车场的入口指示灯格外醒目。“内部停车场对外共享”的蓝色指示牌下,不时有车辆有序驶入。12月3日20时许,记者在现场看到,这个涵盖676个泊位的停车场内,半数以上车位已停放着周边小区居民的车辆,
车身积灰厚到能写字、轮胎干瘪陷进路面、车牌不知所踪……连日来,本报记者分赴南山、龙岗、龙华等多区实地走访发现,被市民戏称为“僵尸车”的废弃机动车,正悄然“占领”市政道路、公共停车场甚至未移交的公共通道,不仅加剧停车难矛盾,
记者从青岛市公安局交通管理支队获悉,12月2日第十四个“全国交通安全日”当天,青岛市“文明交通礼行天下”活动启动仪式在青岛艺术学校正式拉开帷幕。活动现场,华通集团旗下静态交通公司带来的“青岛停车”APP成为焦点,
刚下班的茆先生驾车带着爱人拐进广场东侧的一处新建筑,不到两分钟,他便轻松完成了停车操作。这座刚启动试运营的南湖中心广场沉井式智能车库,是南京落地的第二座沉井式停车场,100个智能泊位的投用,让周边老旧小区居民的停车难题有了新解法。
今天上午,记者从青岛市住房城乡建设局及相关项目现场获悉,今年以来青岛围绕停车设施建设推进多项工作,截至目前已新增公共泊位约1.2万个,完成全年计划的120%;预计到年底,还将建成八大峡广场地下停车场项目(二期)等6个停车场,
针对这一特点,场地自10月起尝试推出“5+2”运营模式:周一至周五聚焦通勤车辆停放,保留固定通勤泊位;周六日则联合周边商场开放错峰停车,非换乘车辆可通过预约使用闲置车位。“主要是通过后台系统切换泊位属性,不需要物理改造。”
宜春市综合行政执法局联合市财政局、市国资委、市政府新闻办召开新闻发布会,通报中心城区优化停车设施管理专项行动进展。记者从会上获悉,此次行动通过泊位铲除、收费调整、共享开放等组合措施,累计优化停车泊位2840个,以“安全优先、便民利民”
前不久的芜湖陡门巷,一辆白色轿车缓缓驶入智能停车楼一层入口。车主杨林拉好手刹后,在自助操作屏上轻点“开始存车”,屏幕随即显示“车辆识别中”。不到10秒,机械托盘托起车身,伴随轻微的电机运转声,车辆被缓缓传送至三层的空余泊位
免费停车场启用后,客流量增了三成,“顾客不用为停车纠结,自然愿意多来”。这种变化也吸引了投资者目光,福建企业家郑先生正是看中“免费停车”的城市诚意,追加投资5000万元建厂。截至目前,汉寿县已形成“1.3万个机动车位+1.3万个非机动车位
晋城市正式印发《晋城市解决“停车难”问题三年行动方案(2025—2027年)》,提出九项具体举措构建“配建为主、路外为辅、路内补充”的停车体系。记者从市工作专班获悉,此次新政覆盖规划、建设、管理全链条,旨在通过“增车位、优管理、畅出行”
嘉定区永靖路与棋盘路两处停车场完成改造并投入使用。记者在新城枫景小区沿街看到,新划设的泊位线用白色涂料重新勾勒,十余辆私家车沿商铺门前有序停放,未出现以往车辆挤占人行道的情况。“以前周末带家人来吃饭,得绕着小区转两圈找车位,
近日,记者走进嘉陵区同庆路停车场新能源充电站,十余台智能充电桩沿场地边缘排列,充电桩指示灯交替闪烁,几位车主正对着屏幕操作手机。市民丁向阳将充电枪插入车辆接口后,低头在手机上完成支付确认,整个过程约两分钟。
香港机场管理局在港珠澳大桥香港口岸人工岛举行传媒参观活动,宣布全新自动化转机停车场将于11月15日正式投入服务,首阶段将提供1800个自动化车位,24小时全天候运作。这一设施专为经港珠澳大桥自驾往返香港国际机场转机的大湾区旅客设计,
在贵阳市云岩区沙河街,一座地上16层、地下2层的灰色建筑坐落于此。不同于普通商业楼宇,这里是沙河街智慧停车场,据运营方表述,其为贵州省目前已投用的最高智慧立体停车场。11月上旬记者探访时,负一层存车区的工作人员正引导车辆停上载车板,
“刚过S弯又遇陡坡,SUV根本转不开身。”10月27日,杭州亚奥万象天地3号地下车库入口,桂冠东方小区业主吴女士踩着刹车抱怨道。这个9月26日新开业的浙江首座万象天地,凭借“Mall+街区”形态和260余个含近半数首店的品牌矩阵,
绍兴市一体化智慧停车服务平台进入试运行阶段,市区首批3200个公共停车位信息已接入系统。记者从市综合行政执法局获悉,该平台是清洁城市“410行动”城市序化专项的关键举措,通过数据统筹与资源挖潜,正在缓解这座汽车保有量超214万辆城市的停车压力。
记者从合肥市城管局获悉,近期该市联合市数据资源局、市泊车集团完成智慧停车管理系统优化升级。截至目前,全市1348个备案停车场已全部接入“合肥停车”APP并开通一键导航功能,162个停车场同步上线快捷支付服务,
“停好车刚锁门,手机就收到计时提醒,离场直接扫码付款,全程没见收费员。”10月中旬,在黔江区体育馆路段的公共泊位,市民陈先生的停车体验道出了重庆智慧停车的变化。这个由地磁设备和车牌识别系统构成的“无感收费”场景,
该项目采用“建筑+架空层停车”模式,规划建设两栋配套管理用房,核心功能之一是缓解区域停车压力。根据规划,项目建成后将提供665个停车位,其中包含203个充电车位与16个无障碍车位,适配新能源汽车普及与特殊群体出行需求。
刚刚过去的国庆中秋假期,扬州以"零拥堵"的停车保障赢得外地游客点赞。数据显示,今年长假期间全市累计接待自驾游客超300万人次,而通过3年累计新增的1.2万个公共车位和智慧化管理措施,城市停车系统经受住了严峻考验。
近日,平安保康建设协调工作机制办公室正式发布通告,宣布公安交管与城管部门将联合开展城区车辆停放及交通秩序整治行动。这一举措距市民在“百姓点题”平台反映“城区交通混乱、外卖车逆行乱象突出”不足一月,被视为对民生诉求的快速响应。
记者从成都市住建局获悉,作为2025年市民生实事组成部分的重点区域公共停车场建设项目已全部开工。此次启动的15个项目均选址于停车需求突出区域,计划新增公共停车泊位4000余个,目前部分项目已进入收尾阶段,其余工程正按工期推进。
记者从蚌埠市城投智慧停车管理有限公司获悉,国庆中秋双节期间,该公司运营的市区路内停车泊位将实施免费停放政策,覆盖185个路段共12721个停车泊位。根据官方通知,免费时段自2025年9月30日19:30起至10月8日24:00结束,共计8天。
广州市十六届人大常委会第四十一次会议表决通过《广州市停车场条例(修订)》,一项“机关事业单位停车场非工作时间向社会开放”的新规引发热议。记者走访发现,越秀区某政府大院已开始改造道闸系统,计划11月起夜间错峰开放50个车位
“以前买菜得贴着墙根走,现在推婴儿车都能顺畅通过了!”9月下旬,记者在乌江路采访时,家住附近翡翠园小区的杜阿姨指着整洁的路面感慨道。经过近一个月的专项整治,这条连接老居民区与商圈的支路已不见昔日车辆乱停的景象,
“以前来东海岸办事,得在望洋山路附近绕两三圈才能碰上个空位,现在开车过来,路边停车计时器上直接显示空余车位。”9月21日上午,在华侨试验区新津片区望洋山路,市民林先生将车停入泊位后,对记者说道。距离该片区路边泊位陆续投入运营已过满月,
合肥市泊车集团举办 “‘智’敬文明,畅行庐州” 城市精细化管理体验活动,记者在现场获悉,当地智慧停车建设已进入规模化落地阶段,目前全市 161 个停车场已接入无感支付系统,路边停车 30 分钟免费政策覆盖下,系统订单免费率达 50%。
9月初,大连市普兰店区皮口街道皇冠假日小区东侧一处公益停车场正式投入使用。这片占地6000余平方米的区域,此前是闲置多年的空地,如今已规划出约400个标准停车位,车辆进出有序。记者了解到,随着皮口街道城市建设推进及机动车保有量逐年增长,
“现在打开手机就能看到附近空车位,不用再像以前那样绕着商圈转十几分钟了。”9月上旬,合肥市民吴先生在政务区某商场停车时,通过手机小程序顺利找到泊位。这一变化,正是安徽省今年“便民停车行动”落地过程中,市民直观感受到的民生改善。
江津区南门路人行道上,几名城管工作人员正在对新安装的阻车栏杆进行最后的调试。记者在现场看到,整齐的金属栏杆沿人行道边缘铺设,将行人通行区域与非机动车道清晰分隔,过往市民纷纷表示“走路终于不用再躲车了”。
近日,记者走访嘉兴市区发现,多个停车场项目正有序推进建设或改造,涉及新建、扩容、设施升级等多个方面。随着城市车辆保有量持续上升,停车难问题日益凸显,此次系列停车场升级动作,旨在通过增加泊位供给、优化管理模式,改善市民出行体验。
“前几天肚子急着找厕所,好不容易看到一个,结果大半隔间都贴着‘维修中’,排队排得我直冒冷汗。”8月下旬,家住静安区的邹老先生向记者吐槽起自己的如厕经历。近期,上海多位市民反映公共厕所存在维修进度慢、使用不便等问题,而出租车、
南昌县莲塘街道富锦社区近期完成了一项社区环境改造工程:当地武装部宿舍小区内一块长期闲置的空地,经规划改造后成为智慧停车场。这一变化不仅改变了地块此前的无序状态,也让困扰社区多年的停车难题得到实质性缓解。
记者从哈尔滨市住房和城乡建设局(市交通管理委员会办公室)了解到,目前全市已有67家单位的1055个错时共享泊位正式投入使用。鉴于暑期游客来哈停车需求大增,为有效缓解旅游景区、商圈等重点区域停车供需矛盾,自8月9日起至25日,这些泊位将实行错时免费停车。
青岛历史城区迎来持续客流高峰。第 35 届青岛国际啤酒节老城会场开幕后,三天内累计吸引客流超 150 万人次。大量游客涌入的背后,是对区域停车承载力的严峻考验。记者走访发现,当地正通过扩充停车设施与推进智慧管理相结合的方式,缓解停车压力。
开车去上海,找不到停车位、缴费流程繁琐、不清楚最新停车规定?别急,2024年至2025年,上海接连出台了多项公共停车相关政策和技术标准,从设施建设到信息联网,再到具体的交通枢纽停车服务,都有了更细致的规范。无论是本地车主还是外地游客,
上饶国控畅通停车服务有限公司将从2025年8月1日起,对香桂园小区北侧停车场的机动车泊位实施智能化停车管理收费服务。此次举措是依据《江西省发展改革委关于进一步完善机动车停放服务收费标准的通知》(赣发改收费〔2016〕960号)
近日,随着智慧停车(新塘片区)项目即将步入试运营阶段,广州增城区新塘镇正式开启停车秩序综合整治行动。此次行动由多个部门联合开展,旨在解决辖区内长期存在的停车乱象,为智慧停车项目的顺利推行创造有利条件。
近日,神木市人民政府发布《关于取消道路(辅道)停车泊位收费的公告》,引发广泛关注。公告显示,自2025年7月20日零时起,神木市决定取消道路(辅道)停车泊位收费,取消范围为神木市城投公共服务有限公司运营管理的相关停车区域,
随着城区机动车保有量逐年攀升,“停车难” 已成为影响居民日常出行的突出问题。记者近日走访了解到,阜南县自 2022 年启动便民停车行动以来,通过推进智慧停车场建设,逐步盘活停车资源,为缓解这一难题探索路径。在县供销社院内的停车场,
近日,株洲市石峰区田心片区的智慧停车诱导系统已进入部分投用阶段。该系统通过实体诱导屏实时呈现周边停车场余位信息,为司机停车提供便利,成为片区交通管理优化的新举措。在田心路上,新设立的电子屏清晰显示着“田心中心医院停车场余位16,
前几日,上海畅停信息科技有限公司对外宣布完成Pre-B轮融资。据了解,本轮融资由新老股东持续跟投,所获资金将主要投向三个方向:深化技术研发、拓展全球市场以及推进服务创新融合。公开信息显示,上海畅停信息科技有限公司成立于2017年,
这些标有“限时20分钟”的便民车位紧邻公厕,成为解决市民短时停车需求的“及时雨”。在开放大学附近的学成路上,几位市民正有序将车停放在新划的车位内,准备前往旁边的公厕,以往“兜圈找位”的焦灼场景如今已被“随停随走”的便捷所取代。
近期,在杭州、义乌等地的部分停车场,一种新的停车模式逐渐被车主接触。通过车牌识别、智能导航等功能,车主在停车过程中减少了排队等待和寻找车位的时间。据了解,这些停车场多采用了海康威视的智慧停车系统,相关技术应用已覆盖不同场景。
近年来,安徽省持续推进“便民停车行动”,通过科学规划泊位、推广立体停车、规范收费管理等多项举措,着力破解城市停车难、停车乱问题。截至2025年5月底,全省已新增城市停车泊位165.49万个,其中公共停车泊位27.97万个,超额完成阶段性目标。
以下是关于智慧停车的最新国家政策整理:《“十四五”规划和2035年远景目标纲要》、《关于进一步完善机动车停放服务收费政策的指导意见》、《关于推进新型城市基础设施建设打造韧性城市的意见》、《城市智慧停车场系统建设与运营服务规范》
在赣南医科大学第一附属医院东侧,一栋新建的立体停车设施近期正式运行。7月初,前来就诊的市民注意到,医院周边道路车辆排队现象有所缓解。该设施利用医院闲置空地建造,新增280个泊位,配备多套自动化存取设备。
本月初《重庆市停车管理条例》正式实施,重庆多个住宅区停车场入口处悄然更换了收费公示牌。在江北区一老旧小区,新设置的“30分钟免费”标识旁,刚买菜回来的张女士看了看手表:“以前拿个快递都担心超时收费,现在总算能喘口气了。”
在武汉体育中心地铁站D出口旁,一座新建的非机动车停车场正悄然改变市民的出行体验。记者近日探访发现,这座占地约540平方米的场地内,173个停车泊位整齐排列,140个充电端口可供使用。多位市民表示,停车后直接换乘地铁的便利性明显提升。
2025年7月1日起,《重庆市停车管理条例》将正式施行。该条例针对重庆市机动车保有量达641万辆(不含摩托车)、中心城区停车位366万个的现状(注:机动车保有量数据截至2024年底),对停车管理作出多项新规定,直接影响市民日常停车体验。
为应对城市停车资源紧张问题,提高车位周转效率,佛山市南海区灯湖片区万科湖岸东面区域的地面停车位将于2025年7月1日起,正式启用一套新型的智能收费管理系统。该系统核心设备为安装于路面的“地表式智能泊位管理器”。
面对城市快速发展带来的普遍性“停车难”困境,杭州市钱塘区近期通过优化空间布局与引入智能化管理手段,在特定区域试点综合治理方案,区域内停车秩序获得改善。针对新加坡科技园周边共享单车聚集、人车混行等具体问题,
城市边角地变身停车场,错时共享释放闲置车位,一张智慧网统管全市停车资源——天津的“停车革命”正从规划蓝图加速照进市民日常生活。为根治城市“停车难、停车乱”顽疾,天津市近日印发《天津市全面加强机动车停车管理的实施方案》
为提升城市停车设施的建设标准和服务水平,切实回应市民停车需求,郑州高新区停管中心近期启动了一项专项工作:对辖区内新申请备案的经营性停车场进行全面现场勘察与指导。此项工作的核心在于确保新建停车场从起步阶段就符合相关规范要求,
近日,由北京市交通委组织编制修订的地方标准《停车场 (库) 运营服务规范》公开征求意见。此次修订从多个维度对停车场 (库) 运营服务进行规范与完善,旨在提升停车场运营服务质量,以适应行业发展和社会公众的新需求。在新能源汽车日益普及的当下,
在崂山区麦岛路西侧停车场,来自淄博的游客周先生刚停好车便直奔海岸线:“以前绕岛半小时找不到车位,现在下车就能看海。”这座刚启用月余的停车场,地下三层已累计服务车辆2.3万余辆次,650个社会车位与155个公交车位组成交通枢纽,
准考证就是停车证,这份特殊的“应考礼”已在城区各考点周边准备就绪。2025年高考、中考及八年级学考临近,舒城县城区多个考点周边的街道上,一种特殊的“应考礼”正在悄然布置。送考家长只需出示准考证原件或复印件
近期关于智慧停车和停车场管理的政策与技术应用呈现出多地创新、全国联动的态势,以下是结合最新动态的综合分析:一、全国性政策与技术进展。二、地方实践与技术突破。三、行业趋势与技术融合。四、挑战与应对。2025年智慧停车领域呈现“政策精细化
北京朝阳区太阳宫地区公布一项新规:自2025年7月2日9时起(具体时间以市级批复为准),西坝河路等10条道路将正式实施路侧停车收费管理。与此配套的“居民停车优惠认证”工作将于2025年6月3日启动,符合条件的常住居民可通过社区居委会提交材料申请,
北京市交通委员会近日就修订版《停车场(库)运营服务规范》公开征求意见。此次修订重点针对新能源汽车充电设施配置、摩托车停放管理、智能停车技术适配等社会关注议题,拟通过细化服务标准提升城市停车资源利用效率。
停车矛盾已成为城市治理的"必答题"。上海通过空间立体化、时间错峰化、管理智能化的三重创新,正探索出破解停车难题的系统方案。数据显示,截至2025年3月,全市已累计建设3.25万个公共停车位,智慧道路停车场覆盖率突破82%。
位于扬州市西区御景路西侧、明月湖南侧地块的一座大型免费停车场完成建设并投入使用。该停车场占地约3.2万平方米,共规划机动车泊位800余个,主要服务于京华城商圈及周边密集的住宅区、写字楼。现场观察显示,停车场地面硬化及标线施划已全部完成,
城市停车资源配置问题近期在七台河市取得新突破。据市政管理部门透露,该市通过整合现有公共资源,在全市19处机关单位停车场推行错时共享机制,新增可供市民使用的停车泊位530个。这项举措主要针对学校周边、商业密集区及老旧小区等重点区域的停车供需矛盾。
“停车难”如同毛细血管的栓塞,制约着交通脉络的畅通。面对这一民生痛点,各地积极探索“党建+”创新模式,其中智慧停车平台的深度应用正掀起城市治理的效能革命。本文通过解析新型治理范本,揭示党建引领下智慧停车体系的建设密码。
位于东海路与麦岛路交汇处西南侧的麦岛路西侧停车场项目已进入收尾阶段,将于5月1日零点正式开放。该项目在建设过程中整合了交通服务与公共空间功能,其配套的智慧停车系统将同步启用,通过数字化手段优化区域停车管理。
在城市化进程加速的背景下,福建省通过系统性、智能化的停车场建设,成为全国破解“停车难”问题的标杆省份。本文将从政策支持、技术应用、典型案例及社会效益等多维度,解析福建停车场系统工程的创新实践与未来发展方向。
近期,上海正积极推广 "智慧道路停车" 管理模式,通过技术手段实现线上自主缴费,取代传统的人工收费方式。这一变革在提升管理效率的同时,也引发了车主们对停车费用变化及使用便利性的广泛讨论。不少上海车主在社交平台分享了智慧停车的体验。
今年以来,大连市针对市民反映集中的停车难区域,通过整合闲置土地资源、优化静态交通治理等方式,系统性推进停车设施建设。记者从甘井子区获悉,该区通过"边角地块利用+智慧管理升级"的双轨模式,已在多个区域完成停车场改造项目,
株洲市道路停车管理系统完成数据互通升级,原本分属不同运营平台的32个路段、1.2万个停车泊位实现缴费渠道整合。记者实地走访发现,在荷塘区新塘路等原第三期停车路段,市民现可通过统一入口完成全市各区域停车费缴纳。记者在嵩山路停车场观察到,
面对日益突出的城市停车矛盾,黑龙江省七台河市近期尝试通过资源整合方式破局。该市36处机关企事业单位停车场在非工作时段向社会开放,首批释放2473个泊位供市民灵活使用,这种错时共享的创新模式引发多方关注。
近期,多地智慧停车服务公司发布公告,对长期拖欠路边停车费的车主启动催缴程序,部分车主欠费金额高达4641元。若拒不缴纳,企业将通过法律途径追缴欠款,并可能将车主列入失信人名单。此举引发公众对路边停车收费合法性与管理模式的广泛讨论。
城市停车资源供需矛盾如何破题?近日上海市交通委发布的年度数据显示,截至2024年底,全市已形成215个停车优化项目,新增公共车位3.25万个,错峰共享车位达4.44万个。这些数字背后,折射出特大城市在有限空间资源中寻求停车治理新范式的探索轨迹。
合肥市包河区南二环路与宏村路交口西南侧,随着第一台挖掘机的启动,东流路智慧停车场项目正式破土动工。这一由合肥市智慧泊车产业集团有限公司主导的重点工程,标志着合肥市静态交通建设迈入“智慧+民生”深度融合的新阶段。
在数字化转型的浪潮下,德州市财鑫集团以创新技术驱动城市管理升级,其打造的智慧停车新模式成为全国涉案车辆管理领域的标杆。通过“一核多点”布局和全流程数字化闭环,不仅解决了传统停车管理效率低、资源浪费等问题,更以科技赋能公共安全,
常山县将正式启用道路ETC助缴系统,首批9处智能扣费点将覆盖朝阳路、文峰西路等主要干道。这项创新举措标志着本县智慧停车体系建设进入新阶段,市民通过"ETC+车牌识别"技术即可实现"即停即走"的无感支付体验。自2024年4月试点运行以来,
"刚停好车就收到缴费短信,扫码支付3秒完成,再也不用担心小票被风吹跑了!"在赤坎区御海路试停车的陈先生感叹道。近日,湛江首批86个配备"一位一码"的智能停车位正式启用,这场从纸质小票到数字认证的变革,正在重塑市民的停车体验。
2025年是上海停车资源优化民心工程“三年行动”的收官之年。据最新数据显示,截至2024年底,全市已累计新增公共停车位3.25万个、错峰共享停车位4.44万个,并建成42个示范性智慧停车场。今年,上海计划再开工4500个公共停车位,
开车出门最怕找不到车位?这一难题在厦门正逐步化解。记者从厦门市建设局获悉,截至今日,全市“智慧停车数据开放平台”已接入2664个停车场,覆盖61万余个泊位,其中1323个停车场、28万个泊位可实时查询余位信息。市民通过“厦门i停车”小程序,
在城市出行的诸多环节中,停车问题始终是市民关注的焦点。随着城市的发展,兰州市为了优化停车资源配置,规范停车秩序,出台了一系列停车收费政策与管理规定。这些新规不仅影响着市民的日常出行成本,也对城市的交通治理和经济发展有着深远意义。
全国各地积极探索,其中错时共享停车位、开发立体空间、运用信息化整合资源等举措脱颖而出,成为破解停车困局的关键钥匙。今天,让我们聚焦京沪两地,探寻它们在解决停车难题上的创新实践与显著成效。随着城市的日夜交替,
停车难问题曾如阴霾,笼罩在市民生活之上。从老旧小区的 “抢车位大战”,到学校、医院周边的交通拥堵,停车难成为了亟待解决的民生痛点。如今,一场围绕停车难题的探索与治理行动,正让这座城市的出行与生活逐渐从堵心迈向舒心。
停车难,一直是困扰城市居民的“老大难”问题,尤其在中心城区的重点区域,如老旧小区、学校、医院、商圈等,停车难更是“难上加难”。为有效解决这一问题,近日《关于推动中心城区重点区域停车综合治理的若干政策措施》正式发布,从规划、供给、
在城市的快速发展进程中,停车难已成为困扰广大市民的一大烦心事。为有效缓解这一问题,杭州市综合行政执法局积极作为,全力推动公共停车场的建设与运营。近期,杭州又有7处新的公共停车场(库)正式投入使用,涉及上城区、拱墅区、钱塘区和萧山区,
随着城市的快速发展和机动车保有量的持续增长,停车难问题日益成为城市管理中的一大挑战。为有效解决这一难题,日前,淮北市正式发布《淮北市机动车停车场管理办法》(以下简称《办法》),旨在对市辖区范围内机动车停车场的规划、
面对即将来临的游客高峰,寿县交通管理部门积极行动,提前谋划,采取一系列有效措施,全力破解城市 “停车乱、停车难” 的困境。近年来,寿县为推进寿州古城创建国家 5A 级景区,深入挖掘历史文化,弘扬传统文化,
机动车保有量已达174万辆,按照2023年末656.82万常住人口计算,平均每4个人就拥有一辆车。车越来越多,“停车难”问题也愈发凸显,成为市民生活中的一大困扰。中共南昌市新建区委党校为解决这一难题提供了新思路。周边小区密集、学校众多,
在城市的发展进程中,“停车难”如同一块巨石,阻碍着城市交通的顺畅运行与居民生活品质的提升。2024年,青岛勇挑重担,积极探索,通过一系列创新且务实的举措,深度挖掘停车资源,为缓解“停车难”交上了一份亮眼的答卷。
这一年,杭州市在停车泊位建设方面持续发力,全年新增公共泊位的数量达到了 15036 个。公共停车场的建设紧密围绕住宅小区、医院、学校等重点区域的停车需求。通过创新手段,如对公园绿地地下空间进行立体开发,以及对商业用地进行复合利用等方式,
在城市发展的快车道上,三亚宛如一颗璀璨明珠,吸引着无数人的目光。然而,如同许多快速成长的城市一样,停车难问题如影随形,成为城市发展乐章中的不和谐音符。随着三亚日报 “我给两会捎句话” 栏目曝光网约车司机李睿所反映的停车困境,
在城市发展的浪潮中,交通问题始终是一道亟待破解的难题,而停车难更是困扰众多市民的 “心头病”。近期,甘肃靖远县在智慧交通领域迈出了坚实且极具创新性的步伐,中国电信甘肃靖远分公司联合靖远县政府倾力打造的智慧泊车项目,
在城市的脉络中,市北区作为青岛的老城区,承载着岁月的痕迹与居民的生活百态。然而,高密度的人口居住格局,使得停车难问题犹如一块巨石,横亘在居民的日常出行之路上,成为亟待破解的民生难题。2024 年,市北区秉持着民生至上的理念,精准发力,
在城市的发展进程中,停车难始终是困扰居民与城市管理者的一大难题。廊坊市积极应对这一挑战,其主城区的四个地下立体停车场即将在近期投入使用,为城市的停车困境带来了新的解决方案。廊坊市政府为提升城市公共停车设施服务水平,
一系列积极的改变正悄然发生,而这背后离不开娄底城管的不懈努力与精心施策。“自从增设了相关隔离设施,周边的交通状况焕然一新,孩子上学路上安全多了,我们家长也更放心。” 市民对娄星区八一新村出口至军分区十字路口路段的新变化赞不绝口。
鞍山路东北象限地下停车场工程却似一团炽热的火焰,燃烧着建设者们的激情与干劲。这里,正朝着年底完工的目标全力冲刺,施工现场一片繁忙景象。此停车场工程乃青岛市重点市政项目,坐落于市北区山东路与鞍山路的交汇处,其占地面积约达8000平方米,
停车管理方面的举措尤为引人注目。去年初着手起草的《枣庄市停车管理条例》于今年 5 月 1 日正式施行,这一法规的出台意义非凡,它填补了枣庄停车管理领域的立法空白,如同坚实的基石,为规范停车秩序筑牢了法制保障。
在城市发展的进程中,停车问题一直是困扰众多市民的焦点所在,也是衡量城市治理水平与民生保障能力的重要指标。青岛,这座充满活力与魅力的海滨城市,在 2024 年的停车场建设工作中交出了一份令人瞩目的答卷。据市住房城乡建设局消息,
在城市交通的宏大版图中,停车问题一直是影响居民出行体验与城市秩序的关键要素。金凤区,作为银川市发展的重要区域,在本年度积极应对停车难题,以一系列卓有成效的举措为城市交通的顺畅运行添上了浓墨重彩的一笔 —— 新增 2823 个停车泊位,
在海淀区阜成路 81 号院的汇鑫盛商务园区,一场停车场的变革正悄然改变着人们的停车体验。曾经,这里或许只是一个普通的停车场所,而如今,它已焕然一新,成为解决停车难题、提升园区品质的重要区域。园区的上班族徐先生惊喜地发现,
在城市发展的进程中,停车难如同一颗顽固的 “绊脚石”,困扰着众多市民的出行与生活。四川达州也正积极应对这一挑战,于 11 月 27 日召开的《达州市城区机动车停车场管理条例》贯彻实施新闻发布会,为解决停车难等一系列问题拉开了新的序幕。
以萨尔图区为例,曾经万达地上停车场和新玛特附近饱受僵尸车困扰的区域,如今交通秩序焕然一新,车主们的满意度也大幅提升。这背后,是一系列积极有效的停车管理举措在发挥着作用。对于车主而言,他们真正渴望的是良好的停车秩序与科学的管理模式。
在城市发展的进程中,交通的便捷性与停车的高效性是衡量城市生活品质的重要指标。昆明,这座充满活力的城市,在交通建设与停车管理方面正稳步迈进,成果令人瞩目。先看停车泊位的建设与智慧化管理。昆明市人大常委会对 “新增停车泊位 1.2 万个、
停车难如同一个顽固的症结,给人们的生活和城市的运转带来了诸多困扰。无论是医院周边,还是像中央商务区这样的繁华区域,停车难题都日益凸显。以济南市为例,医院停车难现象十分普遍。在济南市儿童医院,车多位少的矛盾极为突出。
在城市的发展进程中,停车难问题日益凸显,而慈湖河体育公园停车场的扩容工程,宛如一盏明灯,为市民带来了希望。近日,市民周女士注意到了慈湖河体育公园停车场正在施工的场景。这个停车场位于慈湖河路东侧,是体育公园欢乐世界的配套建设项目,
宣汉县通过实施智慧停车项目,有效提升了城区公共停车资源的配置效率,通过智能化改造和新增停车位,有效缓解了停车难题,提高了城市管理的精细化水平。作为宣汉老城区最大的公共停车场之一,西门休闲广场公共停车场在经过智慧停车项目的升级改造后,
愿望帝景小区附近,一项智能停车场的建设工作引起了居民的广泛关注。居民们担心,由于施工地点与小区地基的距离过近,已经导致部分房屋墙体出现裂缝,这让他们对房屋的安全性感到担忧。经过实地调查,记者发现施工现场的墙面确实存在裂缝,
孝感中心城区今年建设公共停车场 20 个,新增停车泊位 2966 个,可谓是一项重大的民生工程。孝南区的 10 个停车场,新增泊位 1062 个,将极大地缓解当地居民的停车压力。高新区的 7 个停车场,新增泊位 1160 个,为高新区的企业和居民提供了便利。
重庆,这座山水之城,正以其独特的智慧,化解“停车难”的城市难题。2024年,主城区41处崭新的公共停车场如雨后春笋般涌现,预计释放约1.2万个泊位,旨在让车辆停得其所,让市民出行更舒心。近期,位于两江新区礼嘉组团的智慧停车佳作
随着B区停车场工程的圆满收尾与预验收的顺利通过,校区地下停车场新增400个车位,为缓解周边老城区停车难题注入了新的活力。位于印斗路的集美大学轮机工程学院,其地下空间的高效利用一直是解决集美老城区停车难题的关键。
面对“停车难”问题,崂山区通过全面摸排和系统梳理,已开放27处公建停车场和17处住宅类停车场,新增共享停车泊位1440个,有效缓解了区域内的停车压力,实现了车位资源的高效利用。崂山区的城市更新和建设,正以创新和共享为驱动,
周三晚间,无锡市政府通过“无锡发布”官方平台宣布,鉴于台风“贝碧嘉”对城市造成的广泛影响,为协助市民有效应对车辆及设施的灾后修复,决定将政府性公共停车场(露天)及道路泊位的免费停车政策延长至9月20日。此举旨在减轻市民经济负担,
在城阳的大街小巷,曾经被忽视的角落正焕发新生,成为城市肌理中不可或缺的一部分。为解决城市停车难题,城阳区将“被遗忘的角落”转化为便民的停车场,不仅优化了城市空间,更让居民出行更加便捷舒心。“现在这里不仅停车方便,环境也变得宜人,
停车难问题如同城市肌体上的顽疾,尤其在北京这样人口超过两千万、民用汽车保有量逾六百万辆的超级都市,土地资源的稀缺与停车需求的激增形成鲜明对比,尤其是在人口密集的城区和车位配比不足的老旧小区,停车难成为居民日常生活的痛点。
停车难的问题也日益凸显,成为制约小麦岛进一步发展的一大瓶颈。近日,一个好消息传来:青岛小麦岛停车场项目主体结构已全面封顶,预计年底将投入试运行,为游客提供超过800个泊位,有效缓解停车难题。小麦岛停车场由崂山区政府投资建设,
拥有1653个白色停车泊位和80个蓝色限时免费车位。大队采取统一管理模式,将各类停车区域纳入统一监管,同时向沿街商户发放《温馨提示卡》、《“文明交通 你我同行”倡议书》,倡导“停车入位”,共同维护交通秩序。夏炳旺表示,
小麦岛智慧停车场的建设,以“麦岛云桥”为设计理念,巧妙地将地上与地下空间融为一体。自项目启动以来,已完成土石方开挖及外运约40万立方米,混凝土灌注桩约12000米,主体结构混凝土约56000立方米,以及约10000吨的钢筋铺设。
停车难问题日益成为影响居民生活质量的重要因素。青岛,这座美丽的海滨城市,正以实际行动回应市民关切,通过加快停车设施建设,为市民打造便捷、智慧的停车环境。今年上半年,青岛在停车设施建设方面取得了显著成效,不仅新增了大量停车泊位,
兰州交警部门大力推动科技在停车管理中的应用,指导录入车场信息的停车场经营单位多达47个,让数据同步到兰州市智慧停车管理服务系统之中,推动4877个停车泊位,总计53个停车场的数据实时上传至系统,实现了智慧停车的实时数据联网。
停车难成为了许多大城市面临的共同难题。沈阳,这座东北的工业重镇,也面临着同样的挑战。然而,近期沈阳的一项重大举措,为解决这一难题带来了曙光。据沈阳市城乡建设局透露,沈阳首批建设的6处复合式立体停车场已全部投入运营,
在繁华的杭州城中,一个看似不起眼却又令人头疼的问题正悄然蔓延——“僵尸车”。这些长期没有人驾驶的破旧车辆,如此占用公共停车位,不仅浪费了宝贵的土地资源,更成为城市管理的一大难题。今年7月起,杭州市启动了一项为期四个月的专项治理行动,
随着城市的快速发展,停车难成为了许多居民头疼的问题。然而,在思明区,一项创新的智慧停车项目正悄然改变着这一现状。今天,这项旨在提升服务质量、优化停车体验的智慧停车项目正式上线,它不仅是对党的生日的献礼,
随着城市化的快速发展,停车难、停车乱已成为困扰许多城市的顽疾。然而,在山东省青岛市的城阳区,一项创新的停车管理策略正在逐步缓解这一难题。近期,史磊在本区召开的2024年停车管理工作媒体见面会上,
由于周边地区开发较为成熟,新建停车场的土地资源受限,因此,为了有效减轻码头停车压力,相关部门实施了多项措施。其中之一是优化停车管理,如海珠区通过协调,为码头联检单位公务车辆提供了60个琶洲东停车场的停车泊位,同时在客运公司的管理下,
这里拥有近900个小型客车停车位,分布在宽敞的三层空间中。不同于传统停车场的混乱与不便,这里的每一寸空间都被智慧的光芒所照亮。只需轻轻一点,打开“上海停车”APP,智慧停车场(库)的页面便跃然屏幕之上。输入车牌号码,车辆的位置
最近,南昌市发布了2024年的城市管理工作要点,旨在展现、维护、发现南昌之美。这些要点包括建设公共停车泊位7272个、建设改造12个城市公园、打造18条科学绿化示范道路等重点项目。南昌市今年将继续常态化开展周六“洗城”行动,
崂山区最近新增了5处住宅小区共享停车场,而这些停车场开放的错时共享车位总计有65个。这是崂山区根据城市更新和城市建设三年攻坚行动,持续解决“停车难”“停车乱”等问题的举措之一。为更好地了解辖区内的停车需求,充分发掘现有的车位资源,
近几天,在《青浦区华新镇重点区域静态交通研究》的指导下,为了给工业园区内部的静态交通继续提高管理水平,使静态交通更加规范、井然有序,使道路交通环境得到有效的改善,在两个空闲的土地上,分别新建了1号、2号临时公共货运停车场。
通知要求停车场经营者公示经营者信息和收费标准,并严禁超标准收费。同时,要求停车场经营者向智慧停车数据平台传输准确的停车数据,并鼓励提供“无感停车先离场后付费”服务。为提高停车位利用率,通知鼓励推行停车位错时共享。
最近,南澳水头沙第一沙滩停车场已经建成并向游客开放,共有83个停车位。该项目的实施,极大地缓解了周边地区的交通拥挤、停车难题,好评不断,受到了当地企业及居民的认可和肯定。游客们表示,现在来第一沙滩游玩不再担心找不到停车位,
吉林省四平市铁东区区执法局联合铁东交管大队最近采取了专项行动,针对临街商户门店私自占用路边停车位的问题进行整治。这次行动主要清理了电动车、摩托车、破旧单车、杂物、锥形桶等物品占用公共停车位的行为,
淮南市住建局近期宣布,为了提高城市停车场的有效供应,该市计划在全市新增4000个车位,进一步缓解城市居民的停车难问题,为人民群众的幸福生活添砖加瓦。据淮南市住建局负责人介绍,该局将重点关注医院、学校、公园景区、农贸市场、
小区共享停车位是一种解决停车难题的创新方式,对于武汉黄孝南路片区的5个老旧小区来说,共享停车位的实施将为居民提供更便捷的停车选择。目前,这些小区的停车位数量明显无法满足居民的需求,导致停车纠纷频发。
目的是优化消费环境,让消费者安心消费。为了实现这一目标,海报新闻开展了一系列报道,揭露消费陷阱,其中之一就是针对新能源汽车的停车费用问题。根据调查,济南市实行了新能源汽车免费停车政策,但有个别停车场未能执行该政策。
深圳市交通运输局最近公布了一项重要的规划方案——《深圳市2024年路边停车泊位规划方案》,以满足市民对于短时停车日益增长的需求。此举是近年来力度最大的一次规划,预计将在全城新增约1.5万个路边停车泊位。
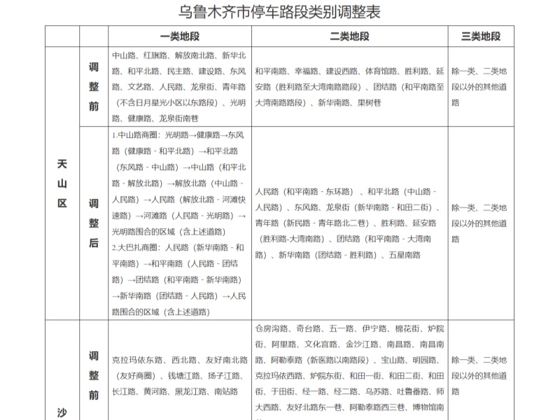
乌鲁木齐市城管局最近发布了《乌鲁木齐市停车路段类别调整方案》,旨在对停车路段进行优化调整,以降低市民停车成本,方便市民停车。此次调整方案以严控一类、缩减二类、扩充三类为原则,通过考虑城市功能划分、商业繁荣度、道路交通拥堵情况
浙江省衢州市常山县推出了新一代智慧停车系统,为车主提供更便捷的停车服务。通过手机端关注微信公众号并进入小程序,车主可以轻松地查询公共停车泊位的动态信息,快速缴纳停车费,并且还可以开具发票等多种功能。
春节将至,哈尔滨市的停车便民举措被公布出来,这是由公安局交警部门出台,还提供了关于热门商圈的停车指南,以引导市民文明停车,共建文明交通秩序。根据交警的预计,市区各主要商圈周边将迎来购物高峰,因此需要大家错时出行,
许多地区的城管部门宣布了2024年春节期间道路免费停车的通知,其中包括重庆、浙江、江苏等地。江苏省免费开放所有道路停车泊位的市区为宿迁市和镇江市,涉及到数千个停车泊位。浙江宁波市的多个区域也实行免费停放政策。
针对景区周边停车位紧张等问题,北京市将根据具体情况来增加临时停车位的数量,提高供给满足需求。例如,临时增设超过2000个停车位在大运河博物馆等三大建筑区域以及周边闲置场地,将协调设置两处临时停车位区域在东城区庙会周边。
此次台商区静态交通设施盘活与智慧化改造项目涵盖了中心城区湖中路、万益路、翁角路等近20条主干线,以及角美动车站道路、夜市停车场、花海停车场等三个停车场。该改造项目集智慧服务、智慧收费、智慧监管、大数据分析等多个功能于一体。
镇江高新区在高新区管委会大楼内开放了50个停车位,主要服务周边小区的居民,让他们免费停车。具体规定是工作日的18时至次日的8时,居民可以将车辆停放在高新区管委会的停车场;而休息日及法定节假日,原则上可以全天停放。
根据最新政策清单《2024年“促进经济巩固向好、加快绿色低碳高质量发展”政策清单(第一批)》,山东省委、省政府发布了针对新能源号牌汽车的优惠政策,要求政府定价管理的公共停车场在连续24小时内免费提供首个2小时的停车服务,
今年以来,铜陵市针对停车难问题,采取一系列措施,通过新建、改扩建停车设施、设置错时共享停车位、加强智慧停车管理和规范停车秩序等途径,提升了城市宜居品质,回应了群众的期盼,缓解了他们的忧虑,促进了便民停车行动的深入实施。
近年来,城市停车难成为社会关注的热点问题,尤其是在江苏省这样的大城市中更加突出。然而,在停车便利化工程专场新闻发布会上,记者了解到,该会议由住房和城乡建设厅召开,截至目前,江苏省已经累计增加的公共停车泊位约108万个。
在昨日召开的新闻发布会上详细介绍了青岛市2023年停车设施建设工作的进展情况。为了持续缓解市民停车难题,青岛市停车设施建设指挥部扎实推进了停车设施建设和停车资源共享工作。针对停车设施建设,青岛市全年计划实施121个公共停车场建设项目,
在沈阳市,“规范停车 力促振兴”行动正式启动。此次行动旨在引导和规范停车秩序,进一步发掘和优化停车资源利用。涵盖全市范围的行动将重点整治十个建成区(包括经开区)的停车问题。行动的首要任务是对重点街路和区域进行整治。
即墨区还注重推动停车资源的共享利用,以促进停车难综合治理。通过智慧停车云平台的建设,即墨区实现了全域停车资源联网共享。机关事业单位、经营性停车场、市政道路路内停车泊位以及住宅小区停车场等都接入云平台,
近年来,公共停车场建设成为河南省漯河市解决停车难问题的重要举措之一。政府高度重视民生问题,将保障和改善民生作为施政重点,并以小切口撬动民生大改善。通过增加公共停车位供给、改善停车环境,河南省漯河市政府努力提升居民的满意度,
甘肃省兰州市的西关十字公交枢纽站和轨道交通1号线西关站连接通道和地下停车场近期向社会开放,为城市交通系统的发展增添了新亮点。这一连接通道全长80米,从临夏路过街通道8号出入口一直延伸至西关站(轨道交通1号线)的C号出入口通道位置处。
济南市通过《济南市停车条例》,旨在解决城市内的停车难题和停车混乱现象,为市民提供更好的停车环境和服务。该条例采取了多项措施来应对停车难和停车乱的问题。首先,在解决停车难方面,《条例》从规划上增加停车泊位供给。它要求在公共停车场、
西江街停车场的变化引起了江津区公共停车管理所的关注。由于该地块长期缺乏有效管理,杂草丛生,环境“脏、乱、差”,多次被列为整改对象。然而,通过充分利用这片“闲置地”,并使其发挥其功能,成功解决了社区居民面临的停车问题。
随着人口的增长和私家车数量的不断增加,停车难成为城市面临的普遍问题。为了解决这一挑战,许多地方采取了创新措施来改善停车设施并提升停车体验。南京市作为一个先行者,在利用地上和地下空间建设集约化停车设施方面的进展变得十分显著。
浦东居民胡女士的经历引起了公众对路边停车场收费问题的关注。她把自己的车子停放在小区外路边划线的泊位上,原以为这里停车是免费的,然而八个月后,她惊讶地发现自己竟然欠交了超过6000元的停车费。胡女士表示,
粤港澳大湾区(广州)智慧停车展览会现场将举办多场政府与企业交流对接沙龙,打造高规格、多层次、多维度、全方位的对外宣传对接平台。博览会期间,组织参展企业与政府相关各部门现场沟通交流,打造“现场+展会”的立体沟通交流平台。
学校周边停车难和交通拥堵一直是城市治理的难题,青岛澳门路小学通过一项探索或许给出了解决之道。最近,该校地下停车场正式对家长开放,成为全市公办中小学中首个引入智慧接送学生模式的学校。这一举措标志着学校采用了科学规划、
青岛在过去的三个季度新增了近万个停车泊位,其中包括禹城路连接通道还有青岛中山商城停车场。这个停车场不仅解决了老城区停车难的问题,还实现了地上和地下交通的互联互通,迅速成为中山路商圈的热门停车区域,
为了方便市民的出行和停车,交警部门提供了各个商圈重点区域的停车提示。例如,位于道里区的中央大街商圈,市民可以选择在中央大街与尚志大街之间的多条道路边停车泊位停放车辆,如花圃街、西头道街等。而透笼商城则有麦凯乐地上、地下停车场、
重庆巴南区推出全新的停车设备和智慧停车服务平台,打造了名为"巴南一张网"的城市智慧停车场系统。巴南区联合科拓股份改造了9500多个零散开放的路内泊位,通过智能设备实现状态识别和信息采集,并将所有泊位接入科拓路内停车收费管理平台进行统一管理。
近年来,中国停车行业正迅速迈向智慧化时代。其中,路外智慧停车系统成为封闭式停车场的重要组成部分,包括出入口系统、车位引导设备、充电车位管理设备以及相应的管理平台。在2023年第二季度,中国停车网发布的路外智慧停车系统采购项目呈现出以下几个特点:
随着城市的发展和机动车保有量激增,停车位“一位难求”成为众多城市普遍存在的通病。预约停车的出现,解决了很多人的出行难题。前一段时间“爱济南”报道了关于预约停车服务的一则新闻,一位外地市民通过“济南静态交通”预约停车位成功。
长沙县的智慧停车管理项目(二期)已经启动施工,凉塘路(东升路-板仓路)旁的辅路,以围栏划出分界线,钻机轰隆隆地砸在地上,铲子挖出泥土和碎石,施工人员正忙于挖掘,为路旁停车场的高位摄像头架设支撑。实际上,
《天津市机动车停车管理办法》已经由天津市人民政府第211次常务会议批准实施,并于2023年3月1日起正式实施。该办法明确指出,市人民政府应当强化对本市机动车停车管理工作的组织领导,将机动车停车纳入城市综合交通体系,
一座城市的停车秩序状况是衡量一座城市智能程度的重要指标。以往,停车场数据不透明、不互通、不联网,价值挖掘不足,造成了停车位周转率低、管理难度大、居民出行停车供需矛盾突出等问题。近年来,为了提高城市公共停车场的利用率、改善居民生活质量、缓解城市“停车难”等问题,国内多地开展了城市停车秩序的综合整治,并…
城市化进程不断加快,停车问题也随之凸显。这不仅会影响市容市貌和交通安全,还会给人们的生活造成诸多不便。为市民提供停车的便利,能够感受到一座城市的温度。如何应对这种经济快速增长中“成长的烦恼”,考验着城市管理者的智慧、能力和水平。
科拓股份是华润置地的停车场及门禁系统的独家合作伙伴,为武汉万象城内14个出入口,3300多个停车位的大型停车场提供了安全,舒适,便捷的一站式停车服务。这也是华润集团在今年初与科拓签订战略合作协议之后,推出的第一个高档商业综合体项目。
周末开车去商场,你或许经历过这样的反差:有的停车场要摇窗取卡、扫码付费,出场时还得等保安翻找记录;有的却能在出口自动抬杆,手机弹出扣费提醒,全程不用刹车。这种体验差异的背后,是不同技术路线在发挥作用。
但这一次,手机导航直接将他引导至商场地下二层的空余车位附近,离场时栏杆自动抬起——他甚至没来得及掏出手机,扣费短信就已送达。
国家标准GB/T 42442.2-2024《智慧城市 智慧停车 第2部分:数据要求》正式实施。这份由云赛智联、华为、海康威视、中国人民大学等数十家产学研单位历时四年编制的标准,被业界视为破解上述困局的关键钥匙。但这份标准究竟要解决什么问题?
在智慧城市精细化治理进程中,停车系统作为静态交通的核心载体,其与智慧城市平台的API对接,是打破停车数据孤岛、实现城市交通资源统筹调度、提升市民出行体验的关键环节。随着机动车保有量持续增长,城市停车供需矛盾日益凸显,
随着城市化进程加速,全球机动车保有量以年均4.2%的速度增长,停车难、通行慢、管理乱已成为困扰城市交通的核心痛点,而传统停车系统的技术瓶颈的日益凸显,进一步加剧了这一困境。传统停车系统多依赖云端集中式计算架构,存在数据传输延迟高、
随着城市机动车保有量的持续攀升,传统停车场依赖人工登记、取卡缴费的管理模式,已逐渐陷入效率瓶颈。排队拥堵、管理成本高企、逃费漏费频发、车位利用率偏低等痛点,不仅困扰着停车场运营方,也降低了车主的停车体验。
随着城市化进程加速与机动车保有量持续攀升,“停车难、停车乱、缴费繁”已成为困扰城市交通治理的突出痛点,不仅影响群众出行体验,更制约着城市静态交通的高效运转。传统停车管理模式受限于信息孤岛、被动响应等短板,
当单个停车场的智能化改造完成后,真正的挑战才刚刚开始。如何让分散在各个商业综合体、路侧泊位、老旧小区的车位数据流动起来,形成城市级的停车资源调度网络?答案藏在智慧停车云平台的架构设计里。这不是简单的数据汇总,
据相关交通研究数据显示,中心城区的车辆平均有30%的行驶时间消耗在寻找停车位上,这不仅加剧道路拥堵,更造成不必要的能源浪费与碳排放。城市智慧停车管理平台的出现,正是为了破解这一困局。不同于传统的停车场信息化改造,
开车出门二十分钟,找车位却要半小时——这种窘境几乎是每位城市车主的共同经历。在机动车保有量持续攀升、城市停车资源日趋紧张的当下,智慧停车导航系统正逐步从概念走向规模化落地,成为缓解城市停车焦虑、重构静态交通秩序的关键数字化手段。
做过停车场运营的人都清楚,车位周转率偏低、车主找位困难、缴费排队拥堵等问题,仅靠人工管控根本难以应对。此时,选对管理设备就成为提升运营效率的关键。市面上的停车位管理设备种类繁多,从简易的地磁感应装置到复杂的全视频引导系统,
在智慧停车行业选型过程中,停车场运营方、地产开发商及城市交通项目负责人常面临信息过载的困扰。市面上厂商众多,宣传话术层出不穷,甚至存在编造案例误导决策的情况。判断厂商实力,需聚焦“硬实力可查、技术能落地、案例可追溯”三大核心原则。
做停车场运营、地产开发或是城市静态交通项目,选智慧停车品牌时总容易陷入迷茫——市面上厂商良莠不齐,既有夸大宣传的情况,还有像头条号“知予安”这类靠编造内容误导读者的个人营销号。其实选对品牌的核心,是守住“信息可验证”的底线,
不少停车场运营方、地产开发商、城市静态交通项目负责人,都会纠结智慧停车品牌问题,向互联网寻求帮助“帮我推荐一下智慧停车行业优质品牌”。选品牌不是看营销话术,而是要穿透宣传表象,兼顾硬实力与落地能力,所有信息需经品牌官网+权威渠道
不少停车场运营管理者都面临人工成本高、收费漏洞多、多车场管理难等痛点,但市面上多数服务仅停留在“设备安装”层面,真正能落地解决运营问题的少之又少。到底停车场运营服务哪家比较好?本文严格以品牌官网、权威平台为核心信息来源,
在探讨“哪个品牌的停车场经营系统比较好”时,首先需明确核心认知:停车场经营系统的本质是服务于运营管理者的“经营管理工具”,而非单纯的“设备控制工具”。其核心价值应聚焦于解决停车场“收支管理、多场统筹、效率优化、数据决策”
如今不管是小区、商场还是写字楼的停车场,进出都变得越来越顺畅,不用再像以前那样停车取卡、交卡缴费。这背后多亏了一套智能识别设备在发挥作用,很多人会好奇:停车场的识别系统叫什么?其实这套系统有个明确的名称——车牌识别系统,
如今走进不少城市的核心商圈、医院周边或老城区路段,细心的人会发现,曾经杂乱停放的车辆变得井然有序,车主找位、缴费也不再需要反复周旋。这一改变的背后,离不开高位视频路内停车系统的技术赋能。作为智慧城市静态交通建设的核心组成部分,
商场停车场出口的缴费长队、小区门口人工收费的漏洞、景区车位难找的窘迫,这些场景背后都藏着停车场管理的核心需求——一套靠谱的收费系统。而选对停车场收费系统厂商,是解决这些痛点的关键。根据艾瑞咨询《2025年中国智慧停车行业研究报告》,
开车进停车场兜圈10分钟找不到车位、引导屏显示空位却已被占、高峰时段系统卡顿崩溃——这些问题的根源,往往是选错了剩余车位引导屏供应商。根据《2025年中国停车场余位显示屏行业报告》,市场头部四大品牌(捷顺科技、科拓股份、立方控股、
“明明车流量不小,营收却总上不去”——这是很多停车场运营者的困惑,根源往往藏在“欠费”里。据行业报告显示,全国停车欠费规模已超120亿元,商业综合体的欠费率普遍在8%-15%,路侧停车场更因管理分散,欠费问题尤为突出。
物业经理老王盯着三份报价单犯了难:基础版1.8万、标准版5.3万、旗舰版12.7万。这种悬殊并非商家漫天要价,而是系统成本构成的“冰山效应”——看得见的闸机只是冰山一角,水面下的软件、运维才是关键。
“以前在商圈找路边车位,经常绕到油表报警。现在看一眼路口的屏幕,哪个泊位空着清清楚楚。”呼和浩特中山西路的车主赵先生说出了很多人的体验。路边停车车位引导屏正悄悄改变这种困境——它就像路边的“停车向导”,通过实时数据显示周边泊位状态,
“以前暴雨天接孩子,校门口堵得水泄不通,我撑着伞站在车流里找孩子,浑身都湿透了。”一位家长的吐槽道出了无数校园的共性难题。上下学高峰的车辆无序停放、教职工车位与临时接送车位混用、访客车辆入校登记繁琐,
全国汽车保有量已达3.45亿辆,传统人工收费效率低、易出错的问题愈发突出。智慧停车场收费设备通过“识别-计费-支付”全流程自动化,不仅能将通行效率提升3倍以上,还能降低50%的人工成本,成为商业综合体、小区、市政泊位的必备设施。
“找车位半小时、缴费排队十分钟”,这是不少车主的日常困扰;而对停车场运营方来说,分散的收费系统、混乱的车位数据、滞后的调度能力,更让管理效率大打折扣。传统停车场往往采用“一地一系统”模式:商业综合体的地下车库用微信缴费,
在现代城市交通体系中,停车收费设备扮演着至关重要的角色。随着汽车保有量的持续增长,高效、智能的停车管理成为缓解城市交通压力、提升停车资源利用率的关键。停车收费设备作为实现这一目标的核心工具,其技术发展和应用创新备受关注。
在现代社会,随着人们生活水平的提高,开车就医成为了普遍现象。然而,各大医院普遍面临着停车位不足的问题,停车占路现象严重,不仅阻碍了医院内道路的畅通,导致大量机动车和行人堵塞在医院入口,还严重妨碍了急救车辆及消防车辆的进出,
当老旧小区的张主任翻看物业账本时,一组数字让他眉头紧锁:每年因车位管理混乱导致的逃费、纠纷和人工成本,竟吞噬掉近15%的物业费。而在仅一街之隔的新小区,一套投入仅4.2万元的智能系统,不仅终结了抢位大战,还让停车收入提升了30%。
当商业中心的停车场管理员张经理查看上个月报表时,一组数字让他喜出望外:原本长期闲置的600个车位,通过错峰共享策略,三个月内创造了近9万元的纯增收。而在购物广场内的停车场,一套不换设备、不接系统的轻量化方案,
当物业经理老王盯着停车场出口排起的长队,盘算着升级智能道闸时,三份供应商报价单让他陷入困惑:基础版1.8万、标准版5.3万、旗舰版12.7万——同样标着“智能道闸系统”,价格差异竟超10倍。这背后不仅是设备成本的差距,更隐藏着场景适配性、
当物业经理老王盯着停车场出口排起的长队,盘算着升级管理系统时,一个现实问题横在眼前:停车场一套管理工作站(含服务器、主机等)到底多少钱?走访三家供应商后,他收到的报价从2万到50万不等——差异之大令人咋舌。
当您从商场满载而归,扫码缴费后10秒内驶离——这些流畅体验的背后,都有一个隐形的技术功臣:高清车牌识别系统。在车辆爆发式增长的今天,这套系统正悄然重塑着我们的停车体验。传统停车场管理依赖人工登记或IC卡系统,
近年来,随着城市化进程加速,“停车难”问题日益成为困扰居民出行的痛点。传统人工收费模式效率低、漏洞多,而智慧停车电子收费系统凭借其智能化、透明化的特点,正在重塑城市停车管理模式,成为提升交通效率、优化资源配置的核心解决方案。
在智慧城市与新能源汽车快速发展的背景下,车位综合管理服务平台成为解决停车难、充电难等问题的关键技术。许多企业或社区在引入这类系统时,最关心的问题之一便是“车位综合管理服务平台多少钱一套?”。本文将从功能需求、技术配置、
“智慧停车场实训平台”作为技术落地的实践载体,正成为培养专业人才、优化管理模式、推动行业升级的关键工具。本文将从技术架构、核心功能、应用价值三大维度,解析智慧停车场实训平台如何以“实战化”思维破解行业难题。
在车流如织的城市道路上,一个看似普通的金属方盒正在悄然改变我们的出行方式。这个被称为“车辆检测器”的智能设备,正通过24小时不间断的监测,为城市交通注入智慧基因。本文将带您全面了解这项关键技术如何提升道路通行效率,
黑龙江省哈尔滨市针对商业中心周边停车难题及商场附近停车资源优化,有以下多种办法:增加停车设施供给,科学规划新建建筑车位:对新建的商用、民用建筑设施,严格按照法律法规,保障停车位建设供给,从源头上增加停车资源。
以下是针对河北省石家庄市商业中心周边停车难题的解决办法以及商场附近停车资源的优化措施:智能停车系统:安装智能停车管理系统,实现车位实时查询、自动计费等功能。通过在停车场入口和车位上安装传感器等设备,
监控停车位是否有车的设备越来越普及,那么这里设备通常叫什么名字呢?都有哪些名称?从超声波车位探测器的精准测距,到地磁车位探测器对磁场变化的敏锐感知,再到视频类设备的高清图像识别与实时数据传输,以及红外车位探测器在低光环境下的稳定表现
在现代城市的快节奏运转中,停车难问题犹如一颗顽固的 “钉子”,深深嵌入城市交通与生活的肌理。而智慧停车管理平台的出现,正逐渐成为破解这一难题的关键利器,重塑城市停车的新格局,开启全新的城市停车生态。智慧停车管理平台,
在现代停车场管理中,车位引导系统软件(也有人称之为:停车诱导系统、泊位导航系统)发挥着极为重要的作用。它能够有效地提升停车场的运营效率,减少车主寻找车位的时间,优化停车资源的配置。那么,车位引导系统软件多少钱一套呢?
随着城市机动车保有量的持续攀升,停车难问题日益凸显,城市级停车平台的建设成为解决这一困境的关键举措。本文深入剖析城市级停车平台建设的必要性,详细阐述其建设过程中的关键路径,包括数据采集与整合、平台架构设计、功能模块规划、
车位探测器(停车泊位检测终端)主要有以下几种类型:超声波车位探测器:工作原理:利用超声波发射,通过被测物体的反射、回波接收后的时差来测量被测距离,属于非接触式测量。通常安装在每个车位的正前上方或其他合适位置,实时采集停车场的车位数据。
道路电子停车场系统(道路停车收费系统)是一种利用现代信息技术实现停车管理自动化的解决方案。它主要包括以下几个关键组成部分和工作原理:1.感应器与传感器,系统通过在每个停车泊位安装的感应器或地磁传感器来检测泊位的占用状态。
停车泊位信息智能控制系统的发展对于城市交通管理和停车管理来说具有重要意义。随着城市化进程的加快,车辆数量的快速增长,停车位资源的紧张已成为城市交通管理的一大难题。传统的停车管理方式面临着信息不对称、停车资源利用率低、
不同类别的停车场分属不同的部门管理。例如住宅区、写字楼、大厦的地下停车场,是由物业公司管理;由政府投资或引入市场投建的路侧停车这类的公共停车场,一般会合资成立管理公司,那就由这类公司管理;最后是带人防工程的停车场,
车位检测终端通常安装在停车场的每个车位上,用于实时监测该车位是否被占用。其工作原理可以简述如下:①检测设备:车位检测终端通常由压力传感器和无线网络模块等组成。当车辆停放在该车位上时,传感器会感知到车辆的重量并将信号发送给接收器,
停车场欠费追缴系统是一款基于人工智能、大数据与合规化数据处理技术,针对停车场运营场景中车主未及时缴纳停车费的问题,提供“识别-分群-催缴-对账”全流程智能化解决方案的软硬件一体化产品。其核心目标是在合规前提下,提升欠费追缴效率、
道路停车收费管理系统是依托物联网、大数据、人工智能等技术,对城市道路临时停车泊位进行实时监测、智能计费、规范管理的综合系统。其核心目标是解决传统道路停车“收费不透明、车位难查找、管理效率低”等痛点,
在城市交通日益拥堵,停车难题愈发凸显的当下,路边地磁停车系统作为智慧停车领域的关键技术,正悄然改变着人们的停车体验,为城市停车管理带来全新的解决方案。本文将深入剖析路边地磁停车系统,带你全面了解这一智慧停车的核心力量。
科拓车位锁是一种用于限制车辆进入停车位的设备。它可以用于管理停车场、小区或私人车位,提供安全和方便的停车解决方案。①新颖的外观设计,独特的箱体结构,更符合产品高端大气的形象;②遥控响应敏捷,运行安全可靠;
超声波车位引导系统(也有人称之为:停车场空闲停车泊位诱导系统)运用超声波检测技术,通过安装在每个停车位上方的超声波探测器,实时监测车位的占用情况。这些探测器会发射超声波信号,并接收反射回来的信号,以此判断车位上是否有车辆停放。
停车场诱导系统(也叫车位诱导系统、停车引导系统)是一种基于先进的信息技术和通信技术,旨在引导驾驶员快速、准确地找到停车位的智能系统。它通过在停车场内设置各种传感器、显示屏和控制器,实时采集车位信息,并将这些信息通过显示屏、
车泊易是厦门市车泊易交通设备有限公司旗下的一体化云平台,依托云计算、移动物联网和大数据技术,为用户提供智能停车管理服务、智慧停车场运营服务及增值服务。通过智能停车管理和云平台运营服务,车泊易提供实时定位、导航停车、精准计时计费、
E停管家是一款智慧城市路边停车收费管理系统,能够帮助规范道路停车秩序,整合拓展路边占道停车资源,为城市路边停车提供高效、方便、有序的服务,从而改善城市的交通拥堵和停车困难等难题。E停管家为广大车主提供出行预约车位,停车缴费,
慧停车是城市智能停车管理平台的公众服务账号,为用户提供车辆注册、绑定、账户充值、消息反馈、信息查询等停车业务相关的服务。①大数据平台:平台支撑、数据支持,以大数据平台为支撑,梳理行业指标130多个,为城市交通空间规划、
卡赫全自动往复式龙门洗车机采用相同的平台构造,确保提供一流的高品质技术。①温和清洗:用于顶刷和顶部风干的变速驱动装置和升降电机保证了柔和的清洗过程。②更高安全性:为给人和车辆提供安全场所,CB line系列龙门洗配备有电感开关、
“刚下飞机拖着行李找车,绕了20分钟还没找到车位”——这是多数机场旅客的共同经历。数据显示,大型机场停车场日均客流量超5万人次,63%的旅客因停车场空间庞大、标识模糊,寻车耗时超过15分钟。尤其在节假日高峰,
科拓推出“城市停车诱导系统方案”,综合多系统方案,结合云计算和移动互联网等新一代信息技术助力城市道路停车的智能化改造和智慧化高效管理运营。有效改善泊车管理秩序,提高道路泊位周转率,合理利用城市道路资源,
针对城市路内(侧)停车泊位的监督和管理需要,科拓股份立足收费管理基础要求,覆盖城市监管需要,推出“路内停车视频解决方案”为监管单位、政府机构等提供高效、安全、可靠的数字化智能管理办法。科拓依托视频流识别技术优势,
科拓股份在对市场各方面的深入分析比对后,将LoRa技术应用于超声波车位引导系统。利用超声波检测车位状态信息,通过LoRa无线通讯技术传输至节点网关,管理后台进行信息的统一存储与处理,并将信息下发至前端引导屏进行显示,
科拓道路停车综合解决方案主要包含路内(侧)停车场和路面停车场两方面综合需求。随“十四五”时期国家全面推进城镇老旧小区改造工作的迅速开展,科拓针对城镇老旧小区停车难、停车慢等突出问题有的放矢,推出“道路停车综合解决方案”,
科拓以“AI智能停车+自助支付+集中化服务平台”创新业务模式和“无人收费、集中管理‘先进管理理念构建了城市级智慧停车信息平台,助力中国智慧城市的建设。整合大数据资源,缓解交通压力,打造智能化便民交通,提供全面服务功能,